Junk Charts
  • About
  • RSS
  • Posts by Year
  • Posts by Keywords
Sign in Subscribe

regression

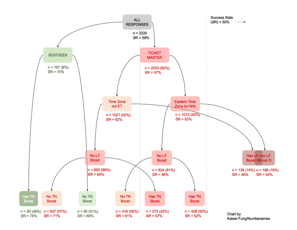
The Taylor Swift ticketing fiasco
Algorithms

The Taylor Swift ticketing fiasco

Kaiser analyzes some survey data on Taylor Swift pre-sales for Slate
Read More
Why no serious researchers conduct "per protocol" analyses
a/b testing

Why no serious researchers conduct "per protocol" analyses

Or, the importance of random treatment assignment
Read More
Primer on Regression Adjustments 1
Models

Primer on Regression Adjustments 1

Kaiser starts a series of posts about regression adjustments.
Read More
Page 1 of 1
Junk Charts © 2026
  • BOOKS
  • COURSES
  • PRESS
  • CONSULTING
  • COACHING
  • CONTACT
Powered by Ghost